gradle
implementation 'com.squareup.okhttp3:okhttp:3.12.1'
// core
implementation 'com.liulishuo.okdownload:okdownload:1.0.7'
// provide sqlite to store breakpoints
implementation 'com.liulishuo.okdownload:sqlite:1.0.7'
// provide okhttp to connect to backend
implementation 'com.liulishuo.okdownload:okhttp:1.0.7'
download
public static void download(String url) {
Util.enableConsoleLog();
DownloadTask task = new DownloadTask.Builder(url,
new File(Environment.getExternalStorageDirectory().getAbsolutePath() + File.separator + "Download" + File.separator)) //设置下载地址和下载目录,这两个是必须的参数
.setFilename("update.zip") // 设置下载文件名,没提供的话先看 response header ,再看 url path(即启用下面那项配置)
.setFilenameFromResponse(false) // 是否使用 response header or url path 作为文件名,此时会忽略指定的文件名,默认false
.setPassIfAlreadyCompleted(true) // 如果文件已经下载完成,再次下载时,是否忽略下载,默认为true(忽略),设为false会从头下载
.setConnectionCount(1) // 需要用几个线程来下载文件,默认根据文件大小确定;如果文件已经 split block,则设置后无效
.setPreAllocateLength(false) // 在获取资源长度后,设置是否需要为文件预分配长度,默认false
.setMinIntervalMillisCallbackProcess(100) // 通知调用者的频率,避免anr,默认3000
.setWifiRequired(false) // 是否只允许wifi下载,默认为false
.setAutoCallbackToUIThread(true) // 是否在主线程通知调用者,默认为true
//.setHeaderMapFields(new HashMap<String, List<String>>()) // 设置请求头
//.addHeader(String key, String value) // 追加请求头
.setPriority(0) // 设置优先级,默认值是0,值越大下载优先级越高
.setReadBufferSize(4096) // 设置读取缓存区大小,默认4096
.setFlushBufferSize(16384) // 设置写入缓存区大小,默认16384
.setSyncBufferSize(65536) // 写入到文件的缓冲区大小,默认65536
.setSyncBufferIntervalMillis(2000) // 写入文件的最小时间间隔,默认2000
.build();
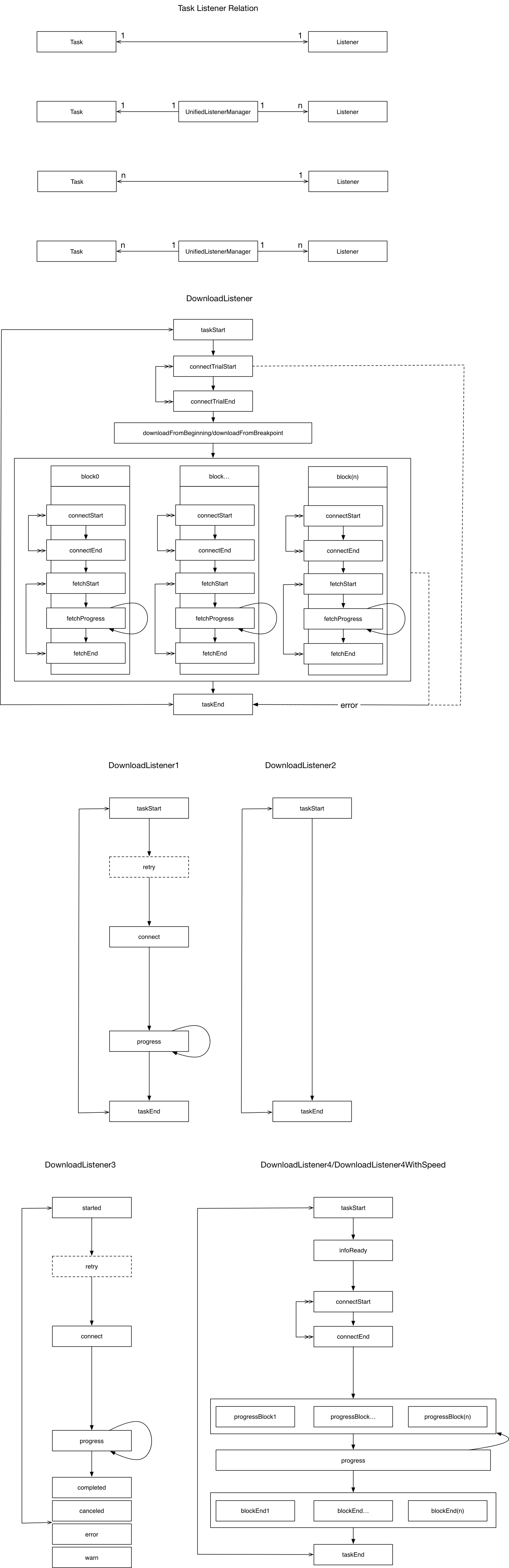
task.enqueue(new DownloadListener() {
@Override
public void taskStart(@NonNull DownloadTask task) {
Log.d(TAG, "taskStart");
}
@Override
public void connectTrialStart(@NonNull DownloadTask task, @NonNull Map<String, List<String>> requestHeaderFields) {
Log.d(TAG, "connectTrialStart");
}
@Override
public void connectTrialEnd(@NonNull DownloadTask task, int responseCode, @NonNull Map<String, List<String>> responseHeaderFields) {
Log.d(TAG, "connectTrialEnd");
}
@Override
public void downloadFromBeginning(@NonNull DownloadTask task, @NonNull BreakpointInfo info, @NonNull ResumeFailedCause cause) {
Log.d(TAG, "downloadFromBeginning");
}
@Override
public void downloadFromBreakpoint(@NonNull DownloadTask task, @NonNull BreakpointInfo info) {
Log.d(TAG, "downloadFromBreakpoint");
}
@Override
public void connectStart(@NonNull DownloadTask task, int blockIndex, @NonNull Map<String, List<String>> requestHeaderFields) {
Log.d(TAG, "connectStart");
}
@Override
public void connectEnd(@NonNull DownloadTask task, int blockIndex, int responseCode, @NonNull Map<String, List<String>> responseHeaderFields) {
Log.d(TAG, "connectEnd");
}
@Override
public void fetchStart(@NonNull DownloadTask task, int blockIndex, long contentLength) {
Log.d(TAG, "fetchStart");
}
@Override
public void fetchProgress(@NonNull DownloadTask task, int blockIndex, long increaseBytes) {
Log.d(TAG, "fetchProgress");
}
@Override
public void fetchEnd(@NonNull DownloadTask task, int blockIndex, long contentLength) {
Log.d(TAG, "fetchEnd");
}
@Override
public void taskEnd(@NonNull DownloadTask task, @NonNull EndCause cause, @Nullable Exception realCause) {
Log.d(TAG, "taskEnd");
}
});
}
下载进度监听

文档
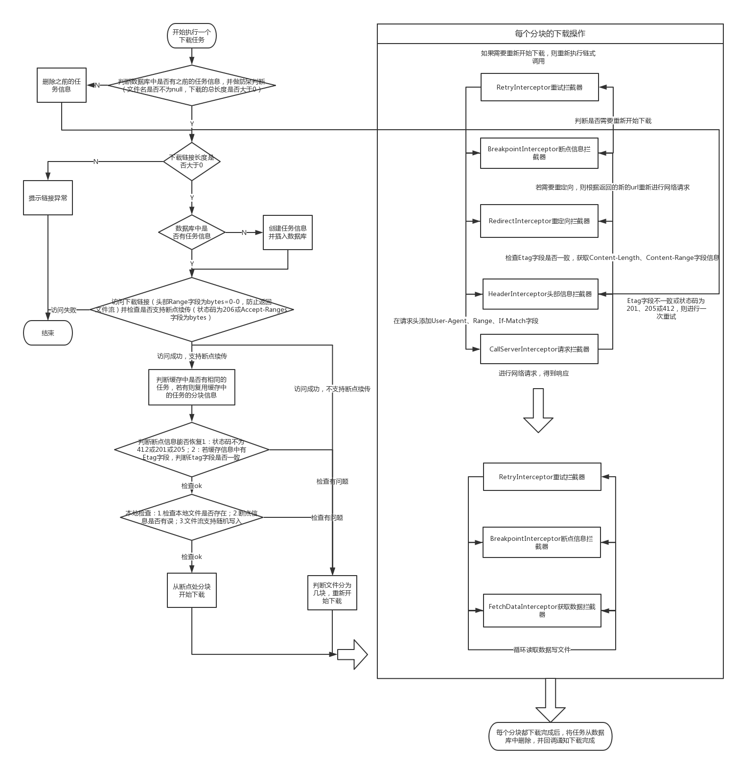
总体流程

0
次点赞